走进集团
集团概况
组织架构
集团领导
发展历程
新闻中心
集团要闻
出资企业
媒体聚焦
视频中心
业务领域
产业投资
资本运营
要素保障
优势产业
光电子信息
新能源
汽车与智能装备
生命健康
北斗数字
现代化工
生态环保
新材料
产业政策
政策动态
行业动态
党建纪检
党建引领
工会聚力
团建赋能
纪检监察
社会责任
信息公开
公示公告
人才招聘
联系我们
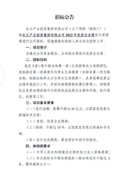
长江产业投资集团有限公司2022年优质企业债承销商招标公告
来源: | 时间:2022-08-09